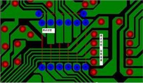
PCB电路板设计焊点过密,易造成波峰连焊,焊点间漏电。下面为大家来分析下PCB设计焊点过密的优化方式。

分析:此板插件元件较多,相对较密。因为焊点和焊点间的间距较密为0.3-0.5mm,容易造成连焊,同时因为助焊剂质量差,造成在南方梅雨天气大量漏电。
对策:加大焊点间距,中间增加阻焊油。严格控制助焊剂质量。
思考:设计较密的PCB电路板时,尽量小范围密一点,能拉开的地方尽量拉开。如PCB的安全间距虽然为0.3MM,但能做到0.6MM的地方尽量加大到0.6以上,这样出问题的概率就会大大降低。

4000-169-679
2017年04月26日09:22 百能网
PCB电路板设计焊点过密,易造成波峰连焊,焊点间漏电。下面为大家来分析下PCB设计焊点过密的优化方式。

分析:此板插件元件较多,相对较密。因为焊点和焊点间的间距较密为0.3-0.5mm,容易造成连焊,同时因为助焊剂质量差,造成在南方梅雨天气大量漏电。
对策:加大焊点间距,中间增加阻焊油。严格控制助焊剂质量。
思考:设计较密的PCB电路板时,尽量小范围密一点,能拉开的地方尽量拉开。如PCB的安全间距虽然为0.3MM,但能做到0.6MM的地方尽量加大到0.6以上,这样出问题的概率就会大大降低。
