电池线路板以下分享的这个设计采用NEC upd78F0547单片机为主控制器,通过键盘来设置直流电源的输出电流,并可由液晶显示器显示输出的电压、电流值。主电路采用运放LM324和达林顿管组成调节电路,电路设计合理,编程正确。除了完成题目要求外,电路设计了步进设置功能,可设置不同的恒流和稳压值。
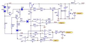
恒流、恒压充电电路:这部分电路是整个电路的核心部分,主要由D/A转换电路,恒流、恒压调整电路,检测电路组成。
控制电路输送来的数字信号由D/A转换电路IC205转换成模拟信号作为基准电压,然后送到电压比较器IC201的正输入端。输出端取样电阻上取得取样电压信号送到电压比较器IC201的负输入端,与基准电压比较,比较结果由IC201的输出端反馈到T202,控制T202的导通状态。由D201、D202、R201、T203组成一个恒流源A,恒流值I=2Ud-Ube/R201 。T202的导通状态影响着对恒流源A的吸收电流,从而改变恒流源A对调整管T201基极的驱动电流,稳定调整管T201的输出值。为减小输出纹波,调整管T201使用达林顿三极管。调整管T201基极电流由一恒流源提供,进一步减小电源电压波动对调整管T201带来的影响。电路采用悬浮驱动。
电位器W103以及单片机(内含A/D转换)组成电压检测电路。W103将输出电压的取样信号送单片机内部的A/D电路进行转换,转换得到的数字信号由单片机处理,并由LCD显示器显示测量值。取样电阻R202、IC202以及单片机(内含A/D转换)组成电流检测电路。取样电阻R202上的取样信号送IC202处理、送单片机内部的A/D电路进行转换,转换得到的数字信号由单片机处理,并由LCD显示器显示测量值。

图2.1 恒流、恒压充电电路原理图

图2.2 D/A转换电路原理图

汽车BMS板
医疗设备FPC
通讯功放 PCB
汽车传感器板PCB